Sienta Club

 找回密碼
 立即註冊
搜索
查看: 439490|回復: 862

飛寶Full Bore 10w30機油

 火... [複製鏈接]

1040

主題

6414

回帖

3萬

積分

管理員

積分
32785
發表於 2017-2-21 08:22 | 顯示全部樓層 |閱讀模式
已經用了一陣子飛寶了
經過了最嚴苛且長時間的測試

從極速、高速、低速、塞車到整夜待速發動吹暖氣
從高速公路、省道、市區到山道夜跑
從雪地測試到一桶油環島
從極速測試到大鵬灣國際賽車場
都沒有任何的問題

滿月檢回娘家
梅山36彎
阿里山公路
阿婆彎
關仔嶺
Sienta 山道激烈操駕
Sienta 極速 插錶 0-200km/hr
Sienta 挑戰大鵬灣國際賽車場 全紀錄
Sienta 挑戰合歡山雪地操駕 全紀錄
Sienta 挑戰一桶油環島 全紀錄
破萬

在一般的操駕上
跟出廠機油
(應該是原廠Toyota 5w50)
並沒有很明顯的差異

好像有比較順一點
好像有比較靜一點
我們姑且稱之為自我感覺良好吧~

我這人本來就木感木感的
很多人改了上天下地的東西
我裝了一樣無感

不過不到原廠一半的價格
(保養一次省1000元)
符合原廠手冊所有規範
(沒有任何保固疑慮)
再加上自我感覺良好

開起來跟原廠相較拉轉比較快、油耗比較省
無論是噪音、震動、激烈操駕還是使用5000km後的表現
則都跟原廠差不多
但是價格不到一半

我想不到任何理由用原廠的油...

每罐210元
要買幾罐都可以
運費100元
不管買多少住哪裡都一樣
(買整箱就免運)

不用擔心買到假油
買整箱由工廠(太潤)直接出貨給您


賣假機油 國都2前員工被起訴
偽標外國機油牟利 扣逾萬公升

有沒有API可以上API官網查詢
但裡面裝的是不是真油就不知道了
工廠直接出貨不經過第二手最安心!

購買方式:
1.回文登記
例如:我要一箱210*12=2520免運

2.轉帳給我
台北富邦銀行嘉義分行
代碼:012
帳號:718102-015051
戶名:冠竹國際有限公司

3.發論壇短消息給我相關資訊
轉帳的請給我帳號後四碼
或用網銀備註論壇帳號
匯款的請給我匯款人

收件人姓名、電話、地址
以上資訊也會用於保固

如果用了附註我們就只能看到附註
看不到帳號末碼喔~

4.出貨
若購買整箱由工廠直接出貨不再擔心買到假油
零買則由我這邊分裝出貨

每天至少對帳一次(例假日休息)
來得及就當天出貨
來不及就隔天出貨
再隔一天到貨

0988295231
https://www.facebook.com/apple.chen.5168

對帳一律以論壇短消息為準
聯絡也請盡量以論壇短消息為準
給大家這些資訊僅供緊急連絡以及確認身分之用

您不需要試著用所有方法重複告訴我
這樣您很累我也很累
謝謝您~

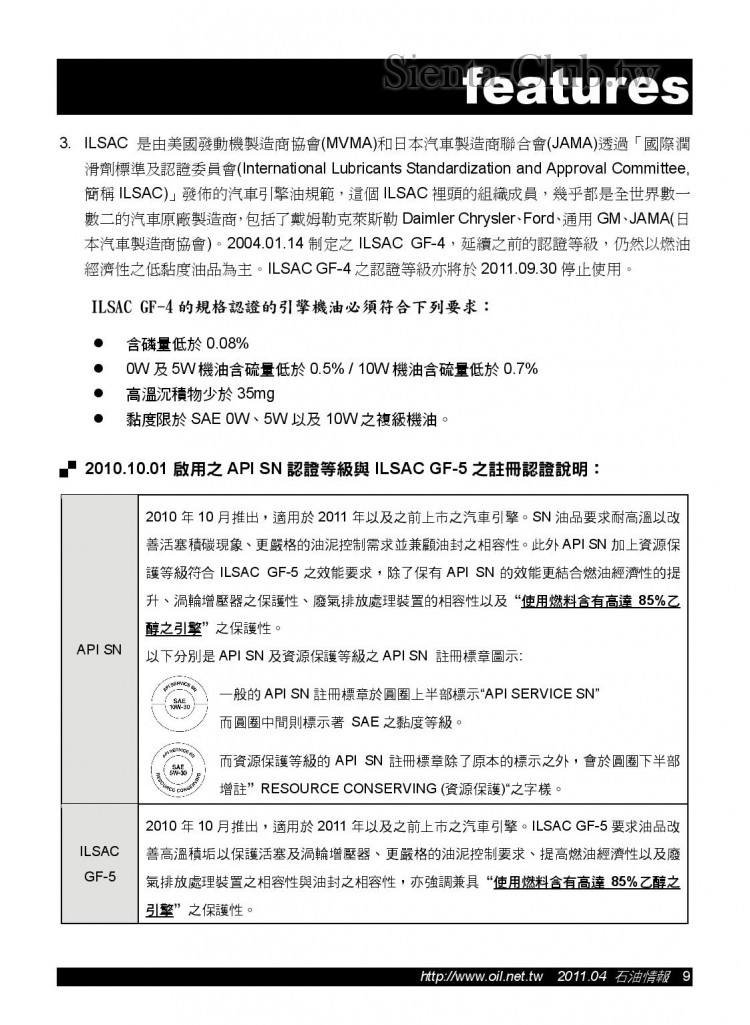
機油相關資訊詳細介紹請見滿月檢回娘家
最後附上機油實拍以及API SN Resource Conserving資源保護等級認證介紹
API-page-001.jpg
API-page-002.jpg
API-page-003.jpg
IMG_20140502_043621.jpg
IMG_20140502_043637.jpg
IMG_20140502_043744.jpg
回復

使用道具 舉報

1040

主題

6414

回帖

3萬

積分

管理員

積分
32785
 樓主| 發表於 2022-2-10 14:50 | 顯示全部樓層
lionu 發表於 2022-2-10 14:11
已匯款請確認私訊,謝謝

沒問題
已處理
回復 支持 1 反對 0

使用道具 舉報

0

主題

12

回帖

112

積分

註冊會員

積分
112
發表於 2019-6-5 22:20 | 顯示全部樓層
今日,已收到。謝謝。
回復 支持 1 反對 0

使用道具 舉報

1040

主題

6414

回帖

3萬

積分

管理員

積分
32785
 樓主| 發表於 2017-3-1 12:35 | 顯示全部樓層
rexyang 發表於 2017-3-1 08:51
我要一箱200*12=2400免運

另外請問~我住桃園,想要族貼,不知如何索取?

除了全國巡迴車聚以以及嘉義自取點以外
之後會開放郵寄喔~
回復 支持 1 反對 0

使用道具 舉報

28

主題

196

回帖

1024

積分

金牌會員

積分
1024
發表於 2017-2-21 11:35 | 顯示全部樓層
sunmay15 發表於 2017-2-21 10:54
我要 1+2  那個安全提升組

大大...你錯棚了
1+2在這裡
1+2傳送門
回復 支持 1 反對 0

使用道具 舉報

28

主題

196

回帖

1024

積分

金牌會員

積分
1024
發表於 2017-2-21 08:26 | 顯示全部樓層
頭香
我要一箱200*12=2400免運
回復 支持 反對

使用道具 舉報

1040

主題

6414

回帖

3萬

積分

管理員

積分
32785
 樓主| 發表於 2017-2-21 08:29 | 顯示全部樓層
lee2732 發表於 2017-2-21 08:26
頭香
我要一箱200*12=2400免運

動作真快
沒問題
請轉帳~
回復 支持 反對

使用道具 舉報

1

主題

6

回帖

2770

積分

金牌會員

積分
2770
發表於 2017-2-21 09:24 | 顯示全部樓層
我要一箱 200*12 =2400 免運
回復 支持 反對

使用道具 舉報

0

主題

12

回帖

205

積分

中級會員

積分
205
發表於 2017-2-21 09:42 | 顯示全部樓層
我要一箱200*12=2400免運
回復 支持 反對

使用道具 舉報

1040

主題

6414

回帖

3萬

積分

管理員

積分
32785
 樓主| 發表於 2017-2-21 09:46 | 顯示全部樓層
leisbm 發表於 2017-2-21 09:24
我要一箱 200*12 =2400 免運

沒問題
請轉帳~
回復 支持 反對

使用道具 舉報

1040

主題

6414

回帖

3萬

積分

管理員

積分
32785
 樓主| 發表於 2017-2-21 09:46 | 顯示全部樓層
leo616s 發表於 2017-2-21 09:42
我要一箱200*12=2400免運

好的
請轉帳~
回復 支持 反對

使用道具 舉報

0

主題

5

回帖

2364

積分

金牌會員

積分
2364
發表於 2017-2-21 10:51 | 顯示全部樓層
我要一箱200*12=2400免運
回復 支持 反對

使用道具 舉報

4

主題

29

回帖

516

積分

高級會員

積分
516
發表於 2017-2-21 10:54 | 顯示全部樓層
我要 1+2  那個安全提升組
回復 支持 反對

使用道具 舉報

您需要登錄後才可以回帖 登錄 | 立即註冊

本版積分規則

Archiver|手機版|小黑屋|Sienta Club

GMT+8, 2026-4-4 07:00 , Processed in 0.062499 second(s), 25 queries .

Powered by Discuz! X3.5

© 2001-2024 Discuz! Team.

快速回復 返回頂部 返回列表