Sienta Club

 找回密碼
 立即註冊
搜索
查看: 43243|回復: 22

TOYOTA保固條款改了?

[複製鏈接]

1040

主題

6414

回帖

3萬

積分

管理員

積分
32785
發表於 2018-10-9 15:39 | 顯示全部樓層 |閱讀模式
這是九月份交車的
P_20181008_220349.jpg
P_20181008_220415.jpg
P_20181008_220428.jpg

這是最新版的
servicepdf_201810031433347E5684EB-page-004.jpg
servicepdf_201810031433347E5684EB-page-005.jpg

有看到亮點了嗎?

回復

使用道具 舉報

167

主題

2229

回帖

9398

積分

論壇元老

積分
9398
發表於 2018-10-9 16:31 | 顯示全部樓層
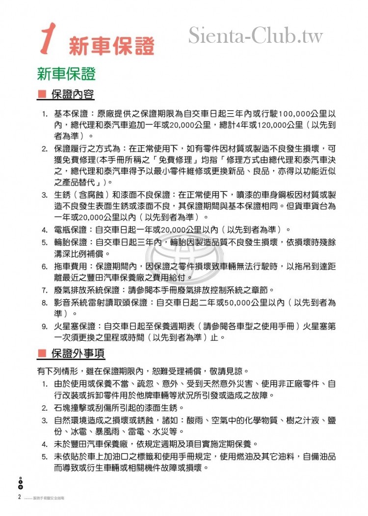
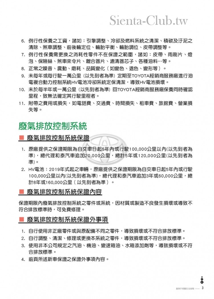
保證內容項次1)。已更動。
回復 支持 反對

使用道具 舉報

167

主題

2229

回帖

9398

積分

論壇元老

積分
9398
發表於 2018-10-9 16:35 | 顯示全部樓層
是否~不溯及既往原則?!
2016掛牌。
回復 支持 反對

使用道具 舉報

167

主題

2229

回帖

9398

積分

論壇元老

積分
9398
發表於 2018-10-9 16:37 | 顯示全部樓層
除外責任~項次10)。
新增。
回復 支持 反對

使用道具 舉報

2

主題

15

回帖

1190

積分

金牌會員

積分
1190
發表於 2018-10-9 16:57 | 顯示全部樓層
這種東西可以說改就改!?
安全性提升套件Stage 1+2
回復 支持 反對

使用道具 舉報

1040

主題

6414

回帖

3萬

積分

管理員

積分
32785
 樓主| 發表於 2018-10-9 17:32 | 顯示全部樓層
andy600105 發表於 2018-10-9 16:31
保證內容項次1)。已更動。

第一項有變?
回復 支持 反對

使用道具 舉報

1040

主題

6414

回帖

3萬

積分

管理員

積分
32785
 樓主| 發表於 2018-10-9 17:32 | 顯示全部樓層
andy600105 發表於 2018-10-9 16:35
是否~不溯及既往原則?!
2016掛牌。

我也很懷疑
回復 支持 反對

使用道具 舉報

1040

主題

6414

回帖

3萬

積分

管理員

積分
32785
 樓主| 發表於 2018-10-9 17:32 | 顯示全部樓層
andy600105 發表於 2018-10-9 16:37
除外責任~項次10)。
新增。

嘿嘿嘿
回復 支持 反對

使用道具 舉報

1040

主題

6414

回帖

3萬

積分

管理員

積分
32785
 樓主| 發表於 2018-10-9 17:33 | 顯示全部樓層
nzuranus 發表於 2018-10-9 16:57
這種東西可以說改就改!?

我也是這樣想
回復 支持 反對

使用道具 舉報

15

主題

170

回帖

2660

積分

金牌會員

積分
2660
發表於 2018-10-9 22:49 | 顯示全部樓層
保證外 10
+1

表示新車4年12萬公里要在原廠保養...
回復 支持 反對

使用道具 舉報

您需要登錄後才可以回帖 登錄 | 立即註冊

本版積分規則

Archiver|手機版|小黑屋|Sienta Club

GMT+8, 2026-4-4 13:37 , Processed in 0.058181 second(s), 23 queries .

Powered by Discuz! X3.5

© 2001-2024 Discuz! Team.

快速回復 返回頂部 返回列表